#1448 closed дефект (готово)
РЭ: Неверные утверждения о контактах разъема платы VE-02
| Reported by: | alx | Owned by: | Vladimir |
|---|---|---|---|
| Priority: | major | Component: | Руководство по эксплуатации |
| Keywords: | Cc: |
Description (last modified by )
В РЭ аппаратуры MC04-DSL-3U редакции 79 в п. 5.9.2 на странице 77 написано:
При возникновении события контакты 1, 2 замыкаются через реле платы.
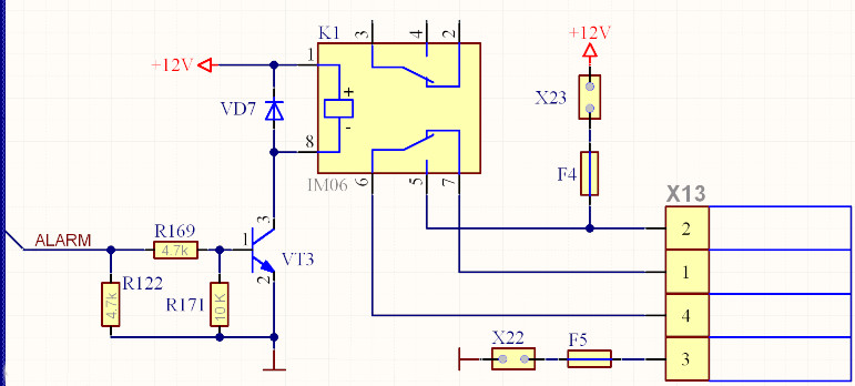
Такого не может быть: контакты реле, к которым подключены контакты 1 и 2 разъема, никогда не соединяются друг с другом. Привожу фрагмент электрической схемы платы для большей ясности:
У реле K1 на приведенном фрагменте схемы могут быть замкнуты либо контакты 6 и 7 (при отсутствии тока в обмотке реле), либо контакты 6 и 5 (при наличии тока в обмотке реле). Контакты же 5 и 7 реле между собой не замыкаются никогда.
Это утверждение вдвойне странно, так как строчкой выше устройство "громкого боя" предлагается подключать к контактам 2 и 4, и мне непонятно, зачем, в таком случае, далее говорится о контакте 1, если к нему ничего подключать не предлагается...
Также в том же пункте на той же странице есть такое утверждение:
Контакт 4 соединён с землёй,...
Это не так. Как видно из приложенного фрагмента схемы, контакт 4 разъема соединен со средним (переключающимся) контактом реле.
Также в том же пункте на той же странице есть такое утверждение:
на контакт 2 при возникновении события через реле подаётся постоянное напряжение +12 В.
Это, как минимум, не точное утверждение. На контакт 2, действительно, может подаваться напряжение 12 В. Но подается оно не через реле, а через джампер X23 и защитный предохранитель F4. И, соответственно, подается оно не при возникновении события, а постоянно (при наличии установленного джампера X23).
Также в том же пункте на той же странице есть такое утверждение:
Если устройство сигнализации не имеет собственного источника питания, то оно подключается к контактам 1, 3 разъёма S.
Такое подключение бессмысленно, так как между указанными контактами нет и не может быть электрической цепи: контакт 3 соединен с "землей" (при установленном джампере X22), а контакт 1 соединен с контактом реле, через который он может соединяться с контактом 4 разъема (см. приложенную схему), на который ничего не подключено. Таким образом, при таком подключении напряжение на устройство "громкого боя" подаваться не может, и устройство работать не будет. Чтобы при срабатывании реле "громеого боя" на устройство подавалось питание, подключать устройство следует не к контактам 1 и 3, а к контактам 3 и 4, так как контакт 4 через нормально разомкнутые контакты реле соединяется с контактом 2 разъема, на котором, как уже написано выше, имеется напряжение 12 В (при установленном джампере X23).
Предлагаю:
- исключить не соответствующую действительности фразу о замыкании контактов 1, 2 через реле из текста РЭ;
- Исключить не соответствующее действительности утверждение о том, что контакт 4 соединен с "землей", из текста РЭ или привести его в соответствие с действительностью;
- Исправить неточное утверждение о том, что напряжение 12 В подается на контакт 2 через реле при возникновении события;
- Исправить предложение о бессмысленном подключении устройства "громкого боя" к контактам 1 и 3 разъема на предложение подключать его к контактам 3 и 4 разъема.
Attachments (1)
Change History (4)
by , 3 months ago
comment:1 by , 3 months ago
| Summary: | РЭ: Неверное утвеождение о контактах разъема платы VE-02 → РЭ: Неверное утверждение о контактах разъема платы VE-02 |
|---|
follow-up: 3 comment:2 by , 3 months ago
| Description: | modified (diff) |
|---|---|
| Summary: | РЭ: Неверное утверждение о контактах разъема платы VE-02 → РЭ: Неверные утверждения о контактах разъема платы VE-02 |
Оказалось, что неверных утверждений о контактах в РЭ больше. Я решил добавить их все в один тикет, а не создавать много почти одинаковых тикетов. Обрати, пожалуйста, внимание, на то, что в тикете предлагается исправить все указанные в его описании ошибочные утверждения, а не только одно из них по выбору разработчика РЭ...
Также исправлена ошибка в описании тикета.
comment:3 by , 3 months ago
| Resolution: | → готово |
|---|---|
| Status: | new → closed |
Replying to alx:
Оказалось, что неверных утверждений о контактах в РЭ больше. Я решил добавить их все в один тикет, а не создавать много почти одинаковых тикетов. Обрати, пожалуйста, внимание, на то, что в тикете предлагается исправить все указанные в его описании ошибочные утверждения, а не только одно из них по выбору разработчика РЭ...
По устным замечаниям и предложениям САН ещё до написания этого тикета в РЭ-80 был исправлен текст и дополнен Рис.5.36 изображением подключаемых устройств к плате VE-02, и аналогично для плат PE в п.5.12.
РЭ-80 уже в архиве АДС, скоро появится и на сайте.
![[MC-04 logo]](/mc-04/chrome/site/logo.png)

Исправил опечатку в заголовке.